VISION SYSTEM FOR VEHICLE ASSEMBLY INSPECTION
Goal:
- To Ensure 100 % Vision system for inspection of Cluster Assembly unit.
- Check more than 10 different assembly points
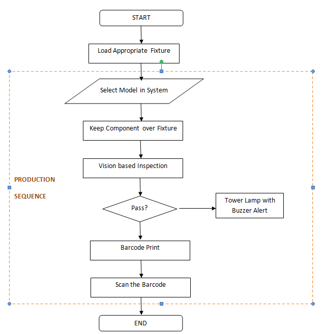
Process Sequence of Vision Inspection:
Solution Overview:
Vision based inspection system allows the operator to load the component and complete the inspection.
Features:
- Complete End of Line Inspection for Vehicle Cluster Assembly
- Able to check more than 15 inspections in less than a second
- Integrated Barcode Printing & Scanning for Traceability
- Provide CFR Part 11 with all audit trail and User Management features
- Rejected components are interlocked with Pneumatic cylinder
- Ability to Add and Teach new models based on the requirement
- Have 3 Tier Tower lamp to alert the Supervisor on any rejection


